晶振官方博客
更多>>(表晶)硅機電振蕩器
來源:http://m.jahson.com.cn 作者:konuaer 2012年05月30
硅機電振蕩器,可編程晶振的出現讓不少石英晶體生產廠家震撼和恐懼,因為這款可編程的晶體出現會直接威脅到石英晶振生產商的飯碗。但是以千赫石英晶體表晶為主要生產的廠家到不是很擔心,因為目前的硅機電晶體替代技術還沒法把時鐘晶體表晶系列給替代,因此以千赫為主要生產的工廠目前完全不擔心。
4月20日,美國初創公司SiTime在北京宣布,推出可代替傳統石英振蕩器的SiT11xx系列MEMS First振蕩器(硅機電振蕩器)。SiT11xx系列提供1MHz~125MHz輸出頻率,適合數瑪相機、游戲機、機頂盒、MP3播放器等各類消費電子產品,汽車電子及工業產品應用。SiTime的振蕩器在-40℃~85℃溫度變化范圍內提供50ppm~100ppm的頻率精度,而操作電壓僅在3.3V、2.5V或1.8V。SiTime目前已經可以提供樣片,預計9月量產出貨。SiTime公司還宣布和香港先思行有限公司(AV Concept Limited)簽定中國大陸及香港地區獨家銷售代理權。
在很多數字集成電路中都要用到實時時鐘( RTC, Real Time Clock ) , 而確保RTC工作計時正確的關鍵部分就是32 .768KHZ的晶體振蕩器電路. 本文先容了集成32.768KHZ晶體振蕩電路的設計方法及留意事項, 并用Matlab驗證了理論分析, 用Cadence Spectre 仿真了電路.
1 電路結構
如圖1 所示是晶振的整體電路.R1為反相器invl提供偏置,使其中的MOS管工作在飽和區以獲得較大的增益;C1,C2和雜散電容一起構成晶體的電容負載, 同時它們和反相器invl一起可以等效為一負阻, 為晶體提供其振蕩所需要的能量; R2用來降低對晶體的驅動能量, 以防止晶體振壞或出現異常; 反相器inv2對invl的輸出波形整形并驅動負載.
圖2 所示為晶體的等效電路,Cp是晶體兩個引腳間的電容, 對于不同的晶體, 其值在2~ 5pf之間; Rs是晶體的等效串連電阻, 其值表示晶體的損失;Cs和Ls分別為晶體的等效串連電容和電感, 這兩個值決定了晶體的振蕩頻率.

2 電路原理分析
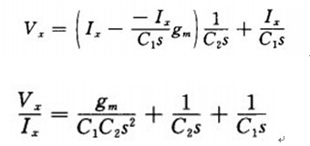
圖1 所示的晶振電路假如滿足巴克豪林準則就可以振蕩. 從負阻的角度來分析電路的工作原理.提供負阻的電路如圖3(a)所示, 由反相放大器和表晶兩真個負載電容構成.
.jpg)
M1可以替換圖1中的invl,忽略溝道長度調制效應、體效應和晶體管的寄生電容. M1的漏電流即是(-I=/C1s)gm ,所
.jpg)
因此
對于S=jw加, 此阻抗由一個即是-gm/(ClCZw2)的負電阻串連C1 和C2組成(圖3(b))
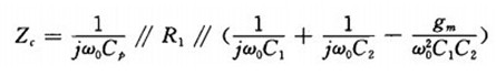
如圖4 所示, 將表晶和放大器的偏置電阻置于M1 的柵漏兩端就構成了前面所述的晶振電路,它可以等效為右邊的串連諧振電路, 假如要維持電路振蕩,必須保證Zc的實部也就是負阻部分的︱Rosc︱≥Rso其中
.jpg)
這就對反相放大器的gm的大小提出了要求. 分析了gm,的極大值和極小值, gm只有取中間值, 得到的等效負阻的盡對值才大于表晶的串聯電阻, 才能夠維持晶體的振蕩.
.jpg)
設計反相器時, 對gm的取值應該加以留意. 尤其是對32.768KHZ的晶振, 由于其Rs值很大,gm設置不當很輕易導致晶體不振蕩. 在設置了合適的電路參數值的情況下, 使用Matlab畫出(3)式中Zc相對于gm的軌跡圖,如圖5所示,橫軸是Zc的實部( 電阻部分),縱軸是Zc的虛部(電容部分). 這里使用晶體Rs最大值為50kΩ.圖中豎線對應實軸上的值為50kΩ,也就是說電路可以振蕩時gm必須落在豎線左邊的半圓上. 豎線與半圓的兩個交點分別是gm的最大值和最小值.
3 電路設計及仿真
實際電路按照圖1搭建,除了晶體和C1 ,C2的固定部分之外的其它元器件都被集成在電路內部, 器件模型選用的0.25um模型.在設置電路參數時有幾點是必須留意的.
前面已經用Matlab計算出了gm的最大和最小值是分別如圖5所示的14.5uS和0.7uS,電路中反相器的gm值必須在這兩個值之間才能保證正常振蕩. 因此MOS管選取了較小的寬長比以達到gm的要求.通過CadenceSpectre進行電路仿真得到的gm在各個corner下從6.3us到3.2u.s之間,滿足要求.
偏置電阻R,使反相器invl工作在線性放大區,這樣才能使反相用具有大的增益并使其振蕩在確定頻率.R1的推薦值是10到25MΩ之間.隨著R1的增大,反相器的增益隨之增大,使振蕩器更快的起振并可以在較低的電源電壓下維持振蕩.
R2的作用是增加反相器的輸出電阻并限制驅動晶振的電流的大小.R2的值必須足夠大以防止晶振被過驅動而導致晶體損壞,32.768KHZ晶體的驅動功率最大值是1uW. 對于32.768KHZ的晶振,R2的值在200到300kΩ左右.
.jpg)
CL是晶振的負載電容,晶振在使用時對其負載電容是有要求的,以保證晶振在正確的頻率下振蕩.32.768KHZ的晶振一般要求負載電容為6pf或12.5pf,在實際應用中需要對電容進行調節使晶振獲得正確的振蕩頻率. 在本文設計的電路中Cl(或C2) 包括兩部分的電容,一部分是片外電容。
另一部分使用片內集成的可調節的電容陣列,如圖6所示,用四個MOS開關控制可變電容從0 到15pf變化,依次遞增1pf.這樣就可以直接通過控制字調節晶體負載電容的大小,以使晶體正確振蕩在32.768KHZ.
.jpg)
所有電路參數都設置好之后,使用Spectre進行電路仿真,可以得到晶振電路的起振過程及穩態下的波形.從圖7(a)中可以清楚的看到晶振電路的起振過程,一般的起振時間需要幾百個ms.穩定情況下invl的一端是正弦波,另一端是被放大了的近似方波,需要圖1中所示的inv2進行整型得到外形較好的方波并提供足夠的驅動能力驅動后面的數字電路.
通過仿真還可以得到流過反相器的電流為1.4uA,晶體的功耗為0.1uW.
.jpg)

4月20日,美國初創公司SiTime在北京宣布,推出可代替傳統石英振蕩器的SiT11xx系列MEMS First振蕩器(硅機電振蕩器)。SiT11xx系列提供1MHz~125MHz輸出頻率,適合數瑪相機、游戲機、機頂盒、MP3播放器等各類消費電子產品,汽車電子及工業產品應用。SiTime的振蕩器在-40℃~85℃溫度變化范圍內提供50ppm~100ppm的頻率精度,而操作電壓僅在3.3V、2.5V或1.8V。SiTime目前已經可以提供樣片,預計9月量產出貨。SiTime公司還宣布和香港先思行有限公司(AV Concept Limited)簽定中國大陸及香港地區獨家銷售代理權。
在很多數字集成電路中都要用到實時時鐘( RTC, Real Time Clock ) , 而確保RTC工作計時正確的關鍵部分就是32 .768KHZ的晶體振蕩器電路. 本文先容了集成32.768KHZ晶體振蕩電路的設計方法及留意事項, 并用Matlab驗證了理論分析, 用Cadence Spectre 仿真了電路.
1 電路結構
如圖1 所示是晶振的整體電路.R1為反相器invl提供偏置,使其中的MOS管工作在飽和區以獲得較大的增益;C1,C2和雜散電容一起構成晶體的電容負載, 同時它們和反相器invl一起可以等效為一負阻, 為晶體提供其振蕩所需要的能量; R2用來降低對晶體的驅動能量, 以防止晶體振壞或出現異常; 反相器inv2對invl的輸出波形整形并驅動負載.
圖2 所示為晶體的等效電路,Cp是晶體兩個引腳間的電容, 對于不同的晶體, 其值在2~ 5pf之間; Rs是晶體的等效串連電阻, 其值表示晶體的損失;Cs和Ls分別為晶體的等效串連電容和電感, 這兩個值決定了晶體的振蕩頻率.

2 電路原理分析
圖1 所示的晶振電路假如滿足巴克豪林準則就可以振蕩. 從負阻的角度來分析電路的工作原理.提供負阻的電路如圖3(a)所示, 由反相放大器和表晶兩真個負載電容構成.
.jpg)
M1可以替換圖1中的invl,忽略溝道長度調制效應、體效應和晶體管的寄生電容. M1的漏電流即是(-I=/C1s)gm ,所
.jpg)
因此
對于S=jw加, 此阻抗由一個即是-gm/(ClCZw2)的負電阻串連C1 和C2組成(圖3(b))
如圖4 所示, 將表晶和放大器的偏置電阻置于M1 的柵漏兩端就構成了前面所述的晶振電路,它可以等效為右邊的串連諧振電路, 假如要維持電路振蕩,必須保證Zc的實部也就是負阻部分的︱Rosc︱≥Rso其中
.jpg)
這就對反相放大器的gm的大小提出了要求. 分析了gm,的極大值和極小值, gm只有取中間值, 得到的等效負阻的盡對值才大于表晶的串聯電阻, 才能夠維持晶體的振蕩.
.jpg)
設計反相器時, 對gm的取值應該加以留意. 尤其是對32.768KHZ的晶振, 由于其Rs值很大,gm設置不當很輕易導致晶體不振蕩. 在設置了合適的電路參數值的情況下, 使用Matlab畫出(3)式中Zc相對于gm的軌跡圖,如圖5所示,橫軸是Zc的實部( 電阻部分),縱軸是Zc的虛部(電容部分). 這里使用晶體Rs最大值為50kΩ.圖中豎線對應實軸上的值為50kΩ,也就是說電路可以振蕩時gm必須落在豎線左邊的半圓上. 豎線與半圓的兩個交點分別是gm的最大值和最小值.
3 電路設計及仿真
實際電路按照圖1搭建,除了晶體和C1 ,C2的固定部分之外的其它元器件都被集成在電路內部, 器件模型選用的0.25um模型.在設置電路參數時有幾點是必須留意的.
前面已經用Matlab計算出了gm的最大和最小值是分別如圖5所示的14.5uS和0.7uS,電路中反相器的gm值必須在這兩個值之間才能保證正常振蕩. 因此MOS管選取了較小的寬長比以達到gm的要求.通過CadenceSpectre進行電路仿真得到的gm在各個corner下從6.3us到3.2u.s之間,滿足要求.
偏置電阻R,使反相器invl工作在線性放大區,這樣才能使反相用具有大的增益并使其振蕩在確定頻率.R1的推薦值是10到25MΩ之間.隨著R1的增大,反相器的增益隨之增大,使振蕩器更快的起振并可以在較低的電源電壓下維持振蕩.
R2的作用是增加反相器的輸出電阻并限制驅動晶振的電流的大小.R2的值必須足夠大以防止晶振被過驅動而導致晶體損壞,32.768KHZ晶體的驅動功率最大值是1uW. 對于32.768KHZ的晶振,R2的值在200到300kΩ左右.
.jpg)
CL是晶振的負載電容,晶振在使用時對其負載電容是有要求的,以保證晶振在正確的頻率下振蕩.32.768KHZ的晶振一般要求負載電容為6pf或12.5pf,在實際應用中需要對電容進行調節使晶振獲得正確的振蕩頻率. 在本文設計的電路中Cl(或C2) 包括兩部分的電容,一部分是片外電容。
另一部分使用片內集成的可調節的電容陣列,如圖6所示,用四個MOS開關控制可變電容從0 到15pf變化,依次遞增1pf.這樣就可以直接通過控制字調節晶體負載電容的大小,以使晶體正確振蕩在32.768KHZ.
.jpg)
所有電路參數都設置好之后,使用Spectre進行電路仿真,可以得到晶振電路的起振過程及穩態下的波形.從圖7(a)中可以清楚的看到晶振電路的起振過程,一般的起振時間需要幾百個ms.穩定情況下invl的一端是正弦波,另一端是被放大了的近似方波,需要圖1中所示的inv2進行整型得到外形較好的方波并提供足夠的驅動能力驅動后面的數字電路.
通過仿真還可以得到流過反相器的電流為1.4uA,晶體的功耗為0.1uW.
.jpg)

正在載入評論數據...
相關資訊
- [2025-09-18]Geyer晶振賦能極端環境下科技的堅守
- [2025-06-24]Greenray插件YH1300恒溫晶振OCXO的輸出...
- [2024-03-14]RTV119系列性能超強的溫補晶振由安德森...
- [2024-03-14]IQD最新推出IQXC-26系列體積超小耐輻射...
- [2024-03-12]Pletronics晶振最新推出的OSN4系列恒溫...
- [2024-03-08]回顧Bliley晶振八十多年的歷史進程
- [2024-03-08]Bliley如何測量并減少晶振老化帶來的影...
- [2024-03-07]Crystek行業標桿壓控晶振CVCO33BE-2352...
- [2023-09-28]遙遙領先的GEYER晶振跟大家一起探討尺寸...
- [2023-09-26]領先全球的HELE晶振帶你了解從原始石英...
- [2023-09-23]領先全球的Renesas Electronics Corpor...
- [2023-09-21]遙遙領先的Skyworks電子晶振有助于加快...


銷售代表
售后服務